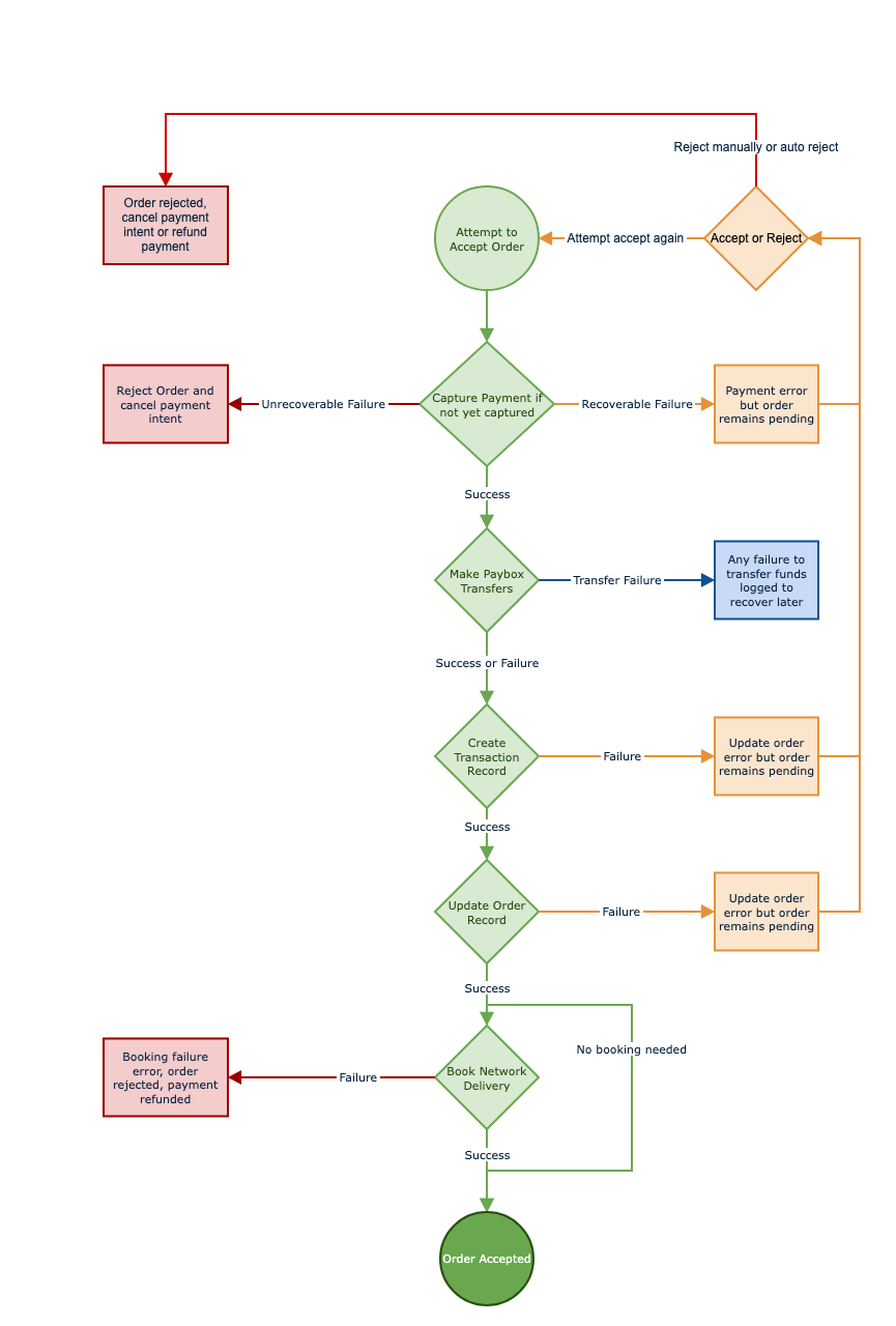
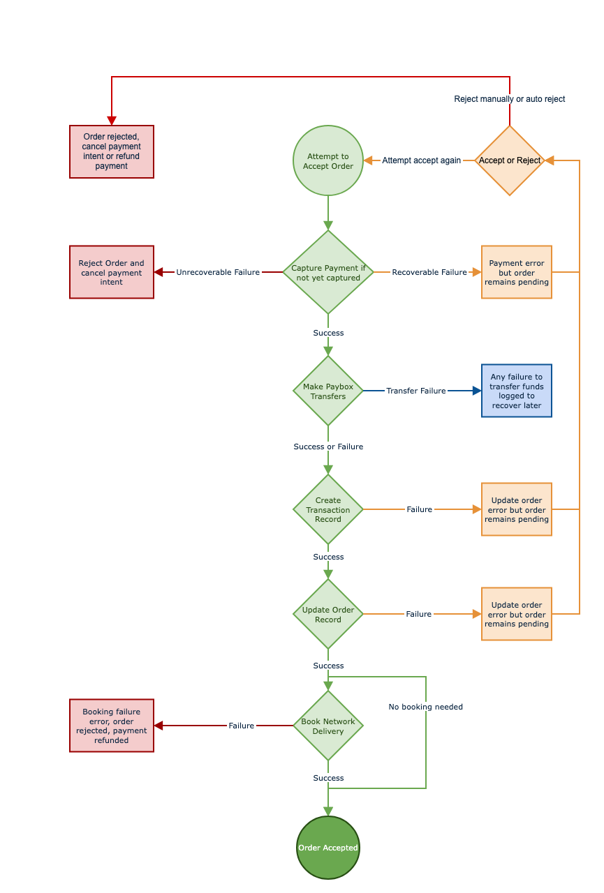
Order Acceptance Checks and Error Messages
We have introduced updates to the order acceptance flow to enhance accuracy and reliability. This means the order will not transition to the 'Accepted' status if there is any issue within the acceptance process.
The order acceptance checks encompass every step of the order acceptance flow, including:
Payment capture
Database updates
Paybox transfers
Network delivery booking
As a result of these checks order acceptance may take slightly longer. It is important to note that issues with the acceptance process are rare, and most orders will process as normal.
If any step in the process fails, the business will see an error message on the terminal or in management detailing why the order could not be accepted. In such cases, the order will be rejected, and no receipt will be printed if the order was accepted on a terminal. If the issue in the acceptance process was after the capture of payment, then payment may be refunded depending on the severity.
Issue | Warning | Resolution |
|---|---|---|
Payment intent cannot be captured and capture cannot be attempted again. | Order could not be accepted and has automatically been rejected. | Order has been rejected and payment intent cancelled. |
Payment intent cannot be captured but capture can be attempted again. | An error has occurred while processing the payment. Payment intent capture failed. | User can attempt to accept the order again. The order will remain in the pending state. If order is rejected payment intent cancelled. |
Order cannot be moved to the accepted status. | We are unable to process this request at this time, please try later. | User can attempt to accept the order again. The order will remain in the pending state. If order is rejected payment will be refunded. |
Unable to update database. | We are unable to process this request at this time, please try later. Error creating transaction. | User can attempt to accept the order again. The order will remain in the pending state. If order is rejected payment will be refunded. |
Delivery network booking issue. | We are unable to process this request at this time, please try later. | Order has been rejected and payment refunded. |
Payment intent was captured, but order was unable to be updated due to a later error. | Order could not be accepted and has automatically been rejected. | Order has been rejected and payment refunded. Customer can reorder. |
