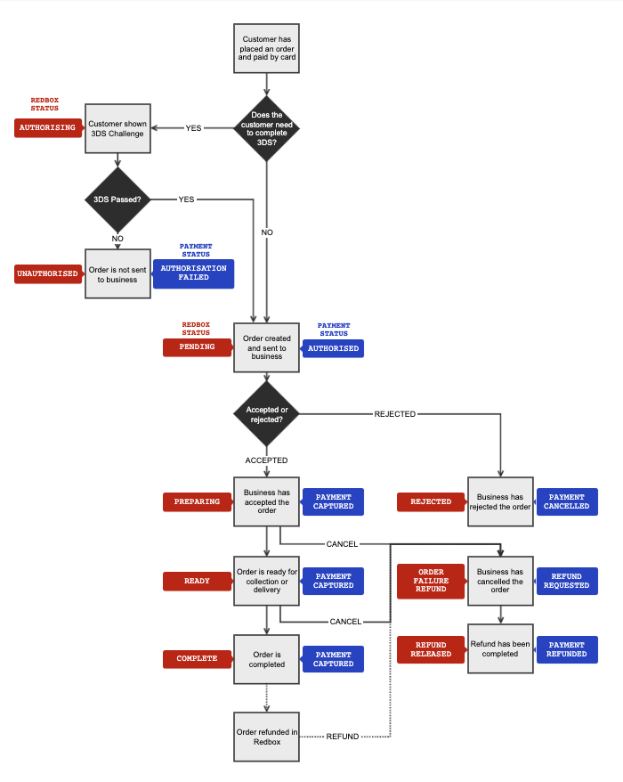
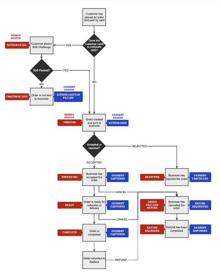
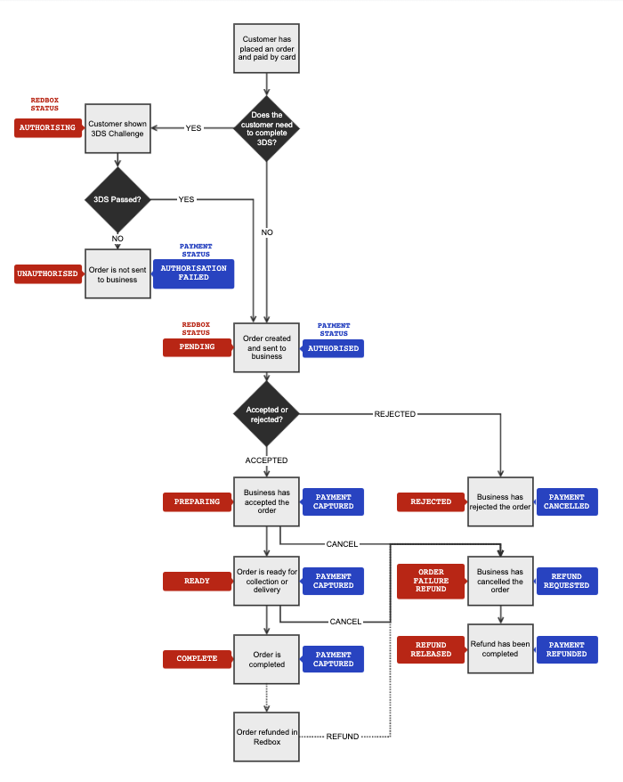
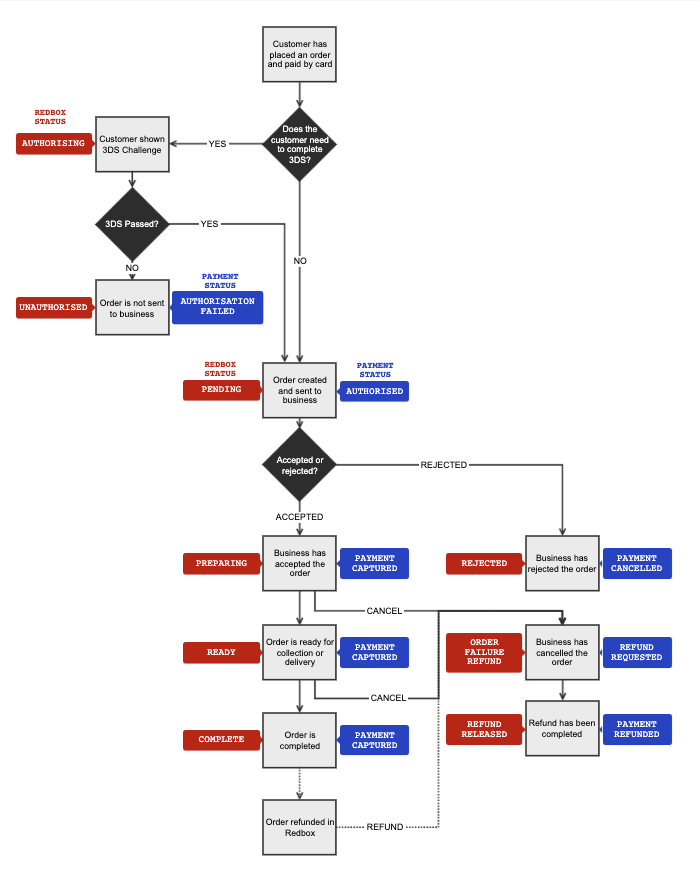
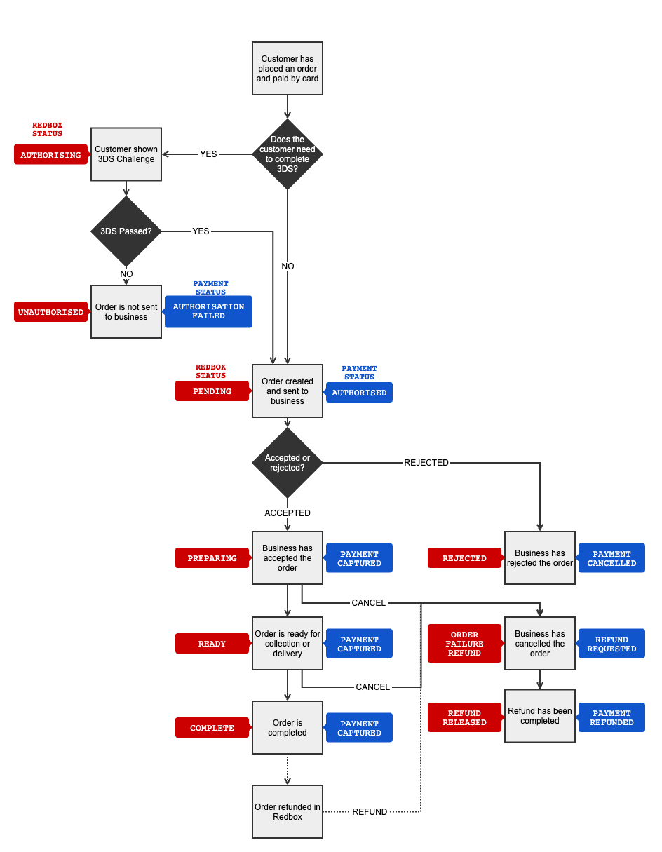
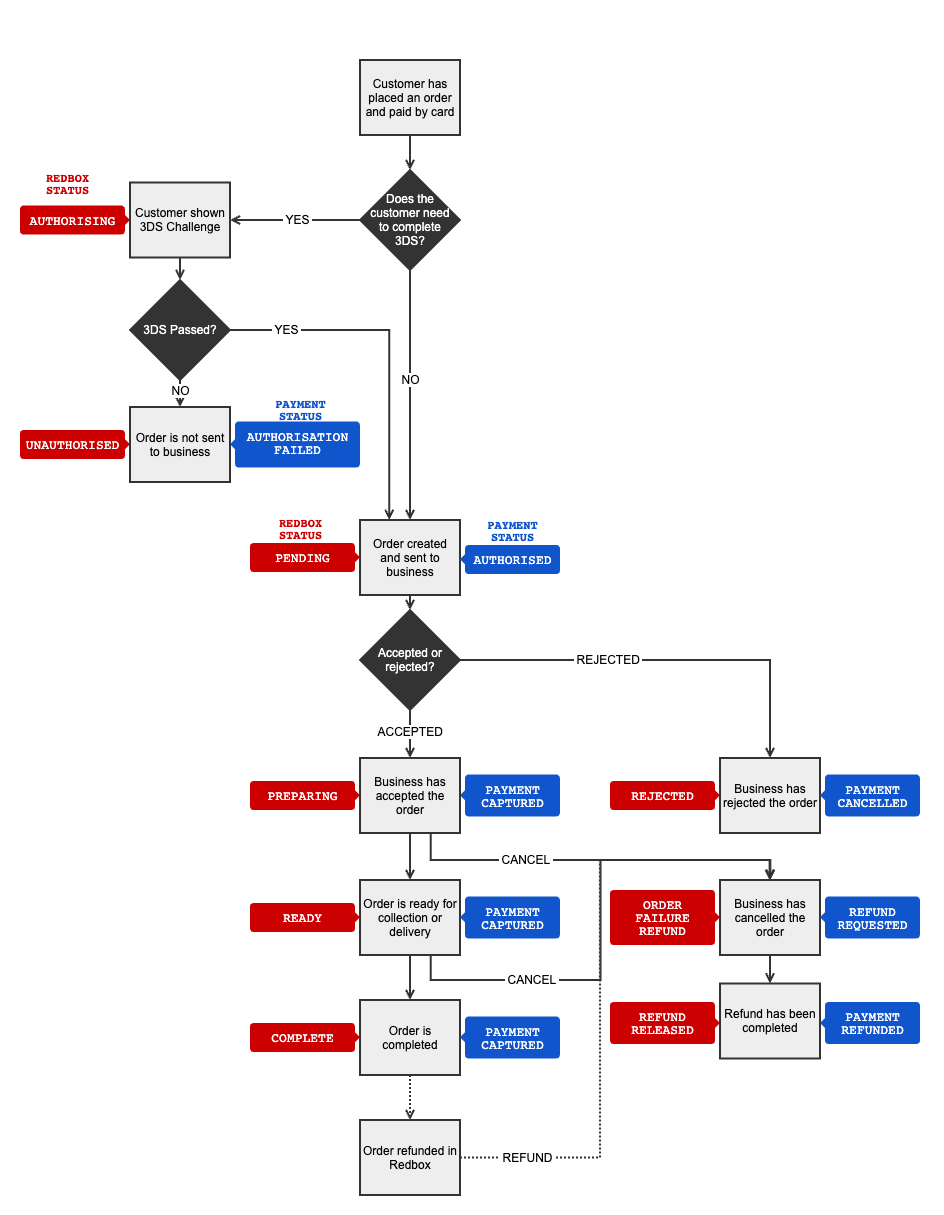
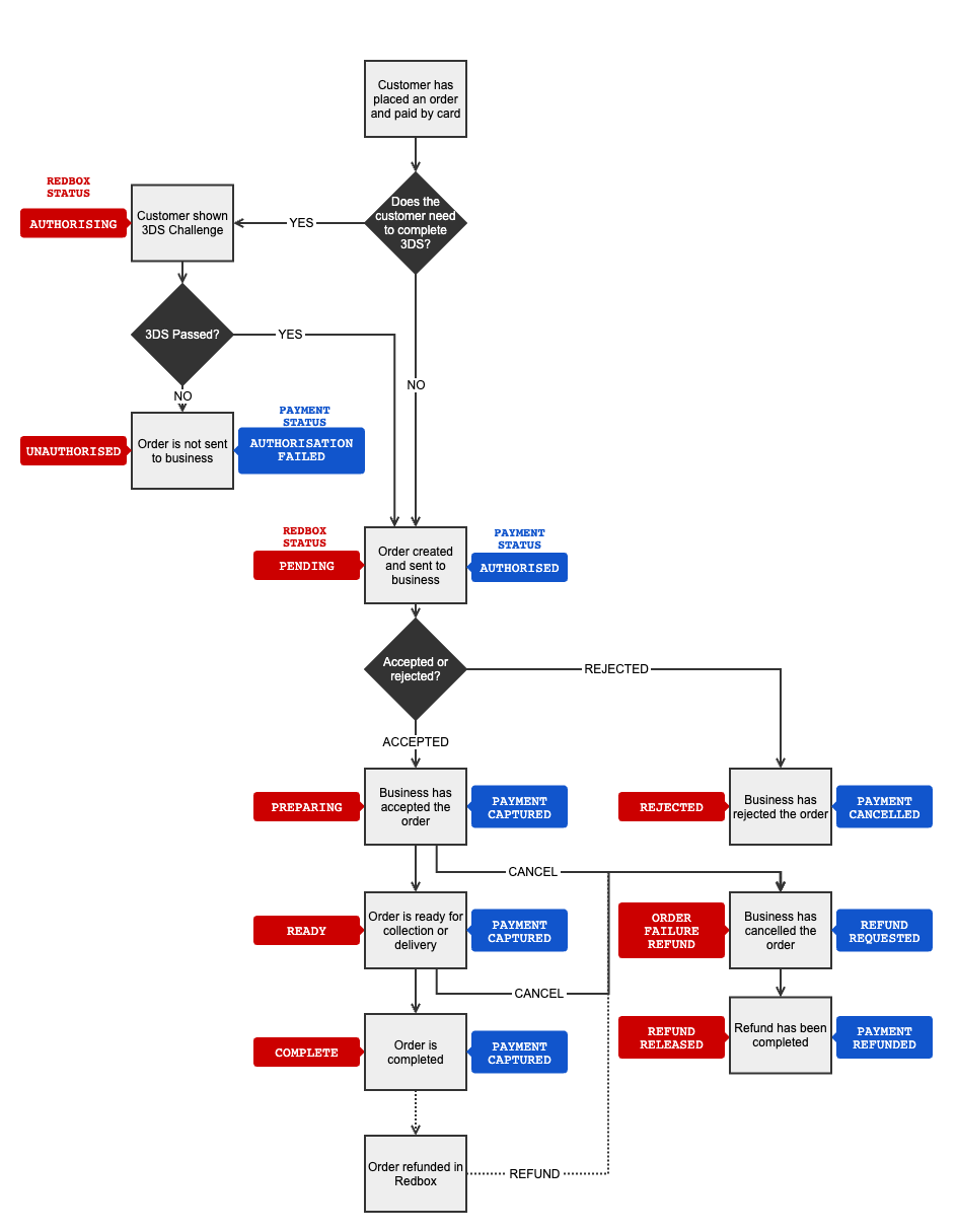
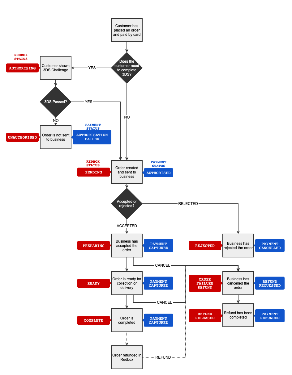
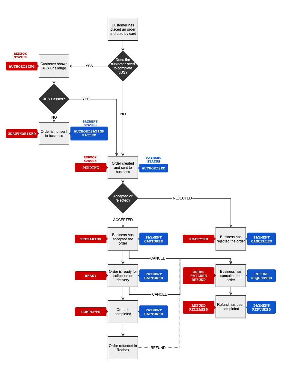
Order Management Process
Your customers place their orders via your fully branded mobile app and website. These orders are sent to the supplier/business terminals for processing. The order is then collected by the customer, delivered by the business or via your own delivery network.
This diagram shows how your orders flow through this process and the status of the order in Redbox in red, and the status of the payment in blue.

