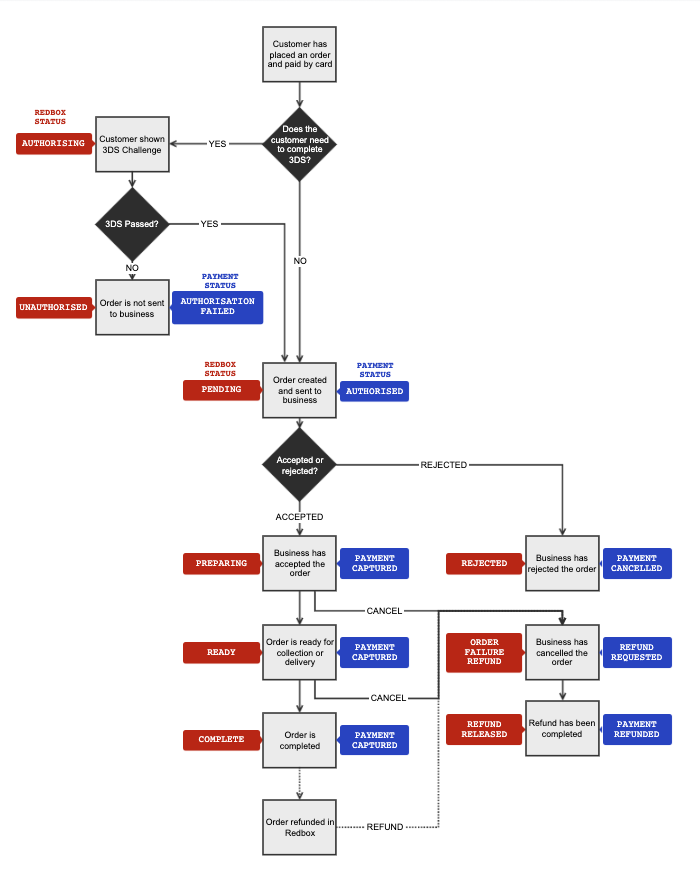
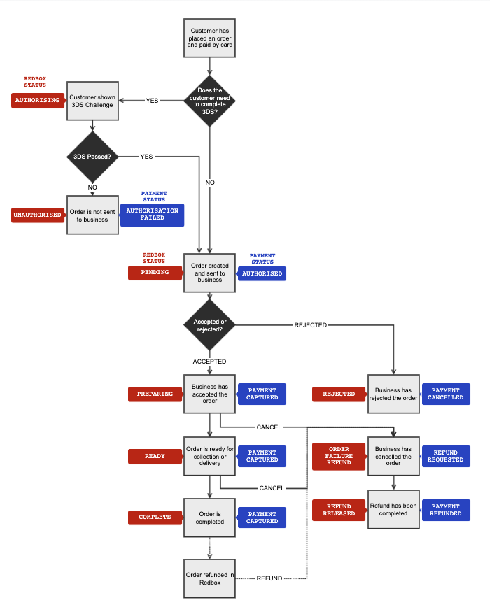
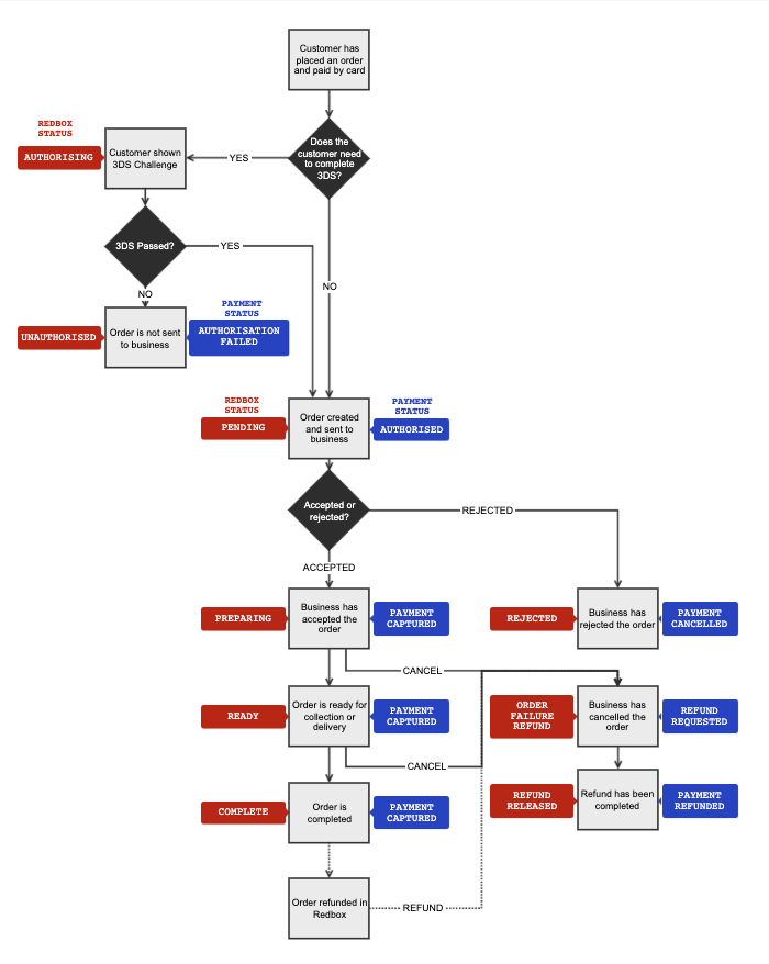
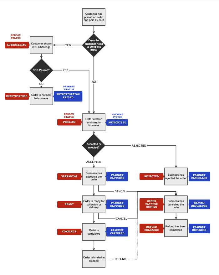
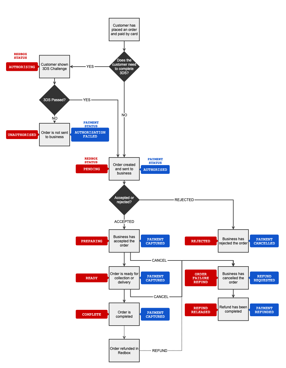
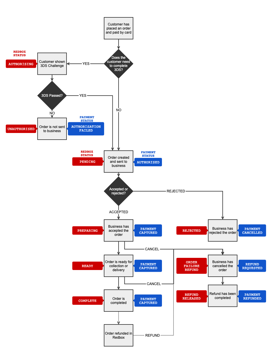
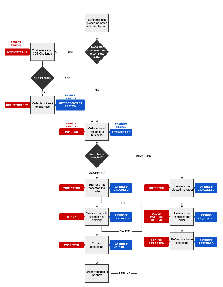
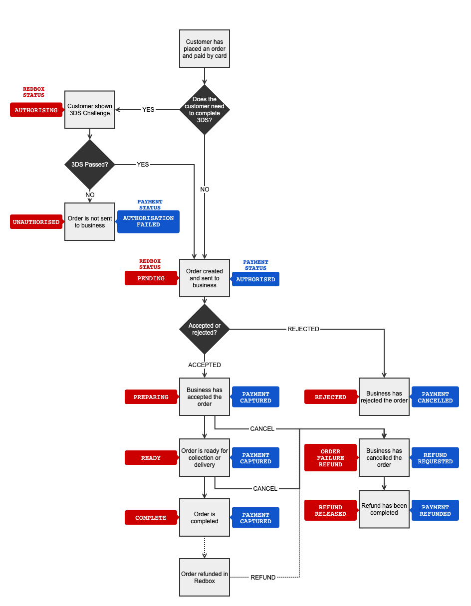
Payment Processing
Orders which are successfully placed via the ordering website or ordering apps are processed through the Paybox payment processing system. Customers card details are securely stored and each payment is tokenised for extra security. On the ordering apps, customers chose to pay using Apple Pay on iOS devices, Google Pay on Android devices, or by manually entering their card details.
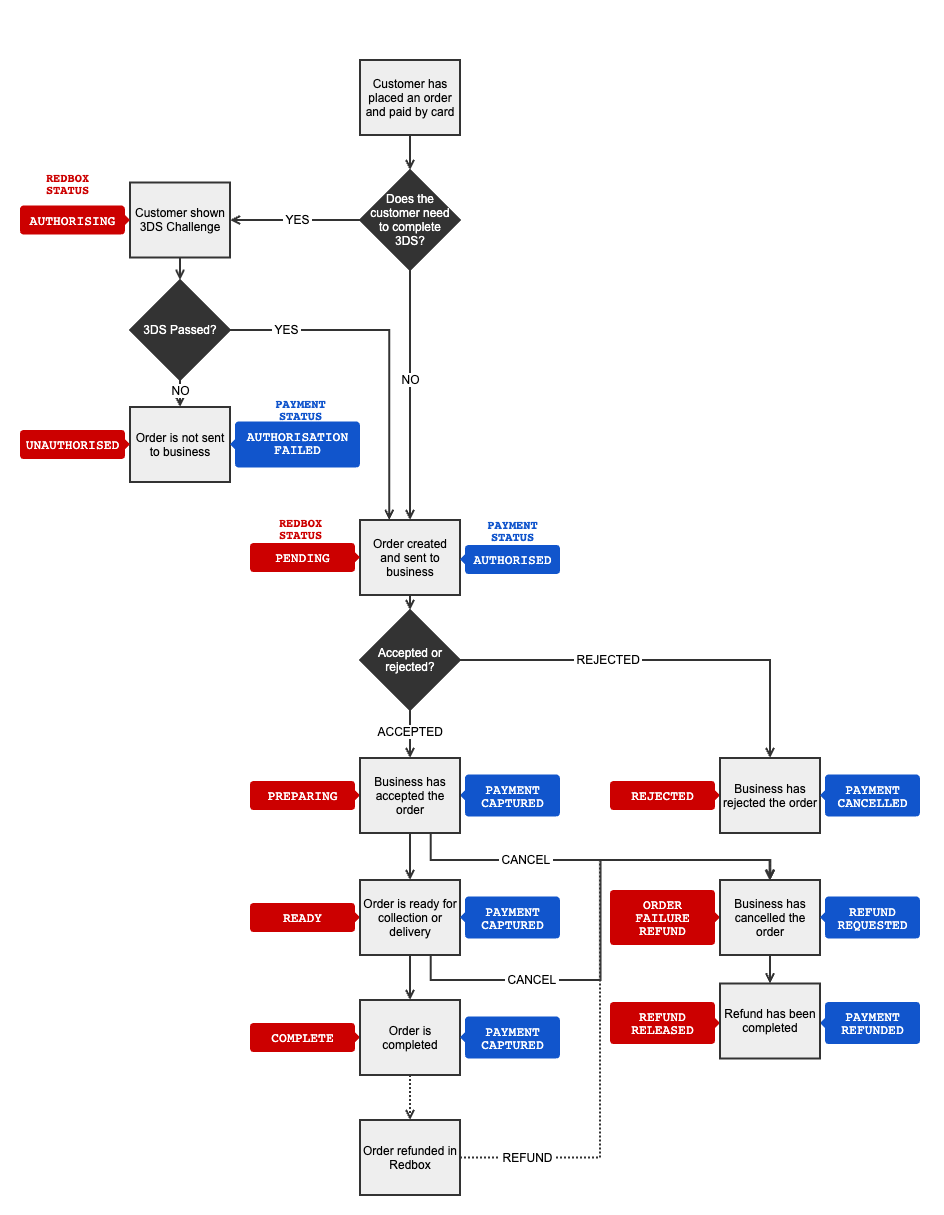
The below diagram illustrates how each order and its payment are processed:

Below are examples from the ordering website and apps:

Ordering Website - Pay and complete screen

Ordering App (iOS device) - Pay and complete screen
.jpg?inst-v=bb188083-70ee-42d2-aadf-b2c890c452d4)
Ordering App (Android device) - Pay and complete screen
