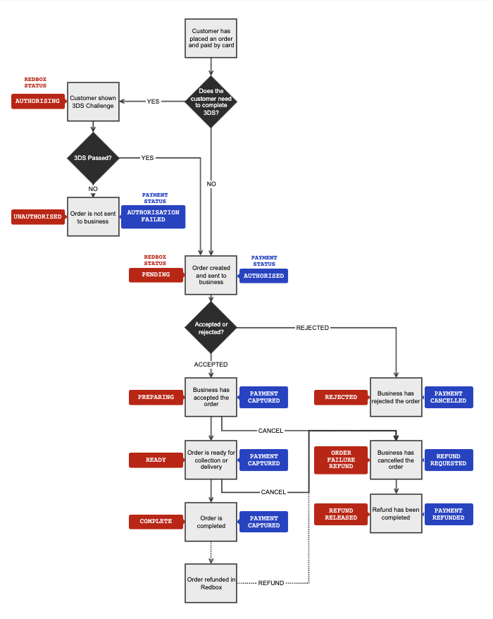
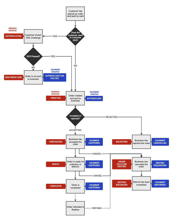
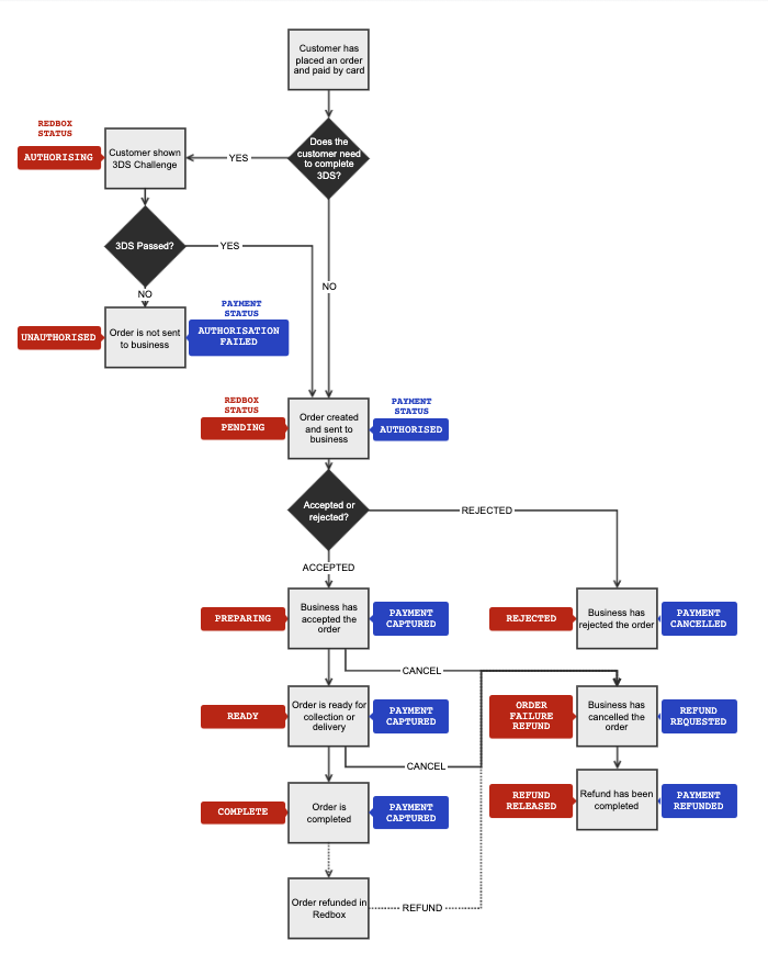
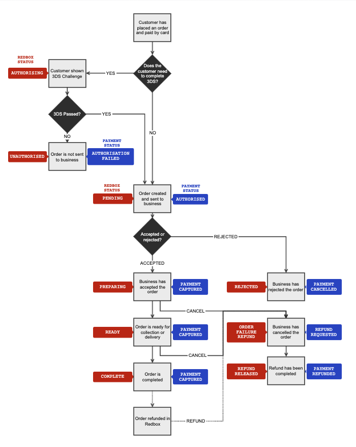
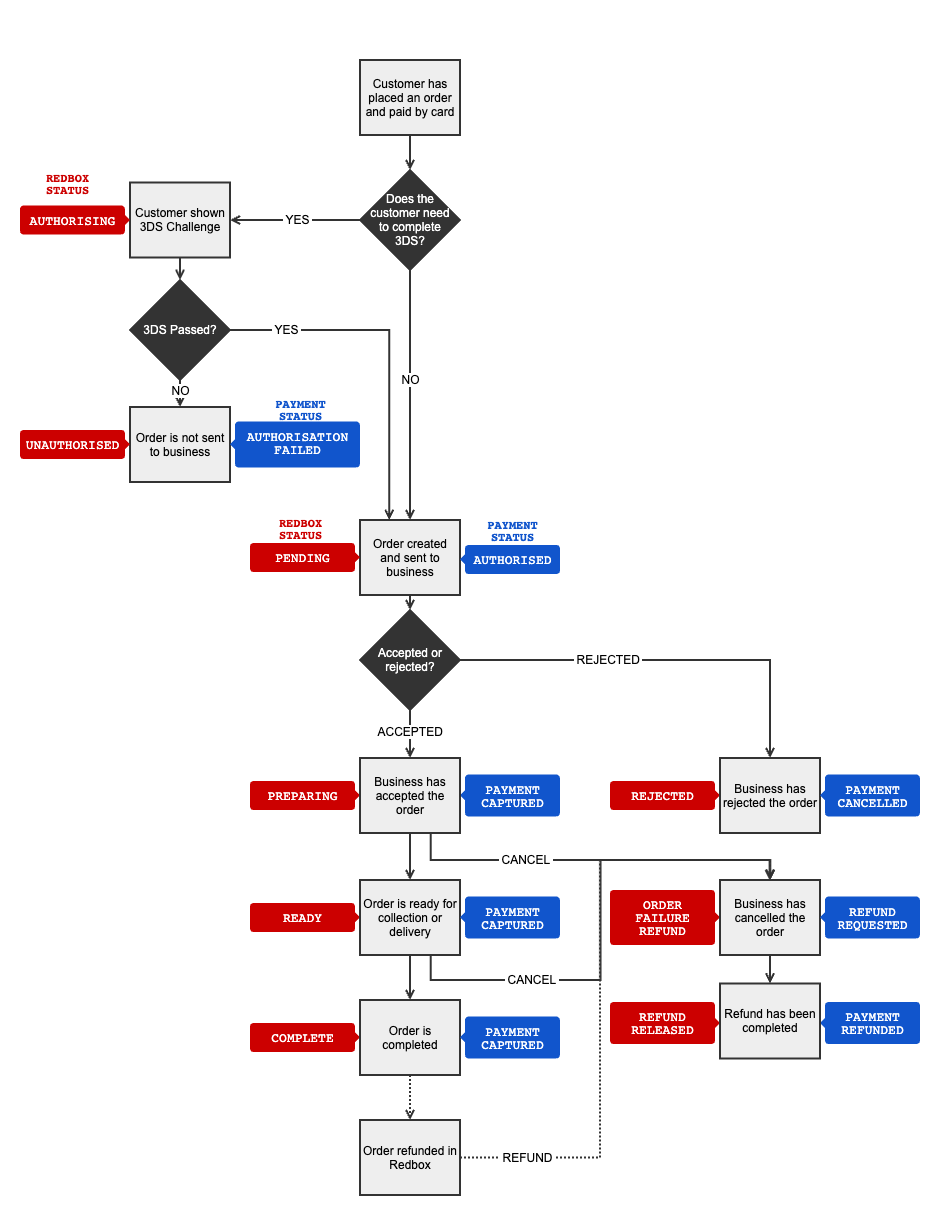
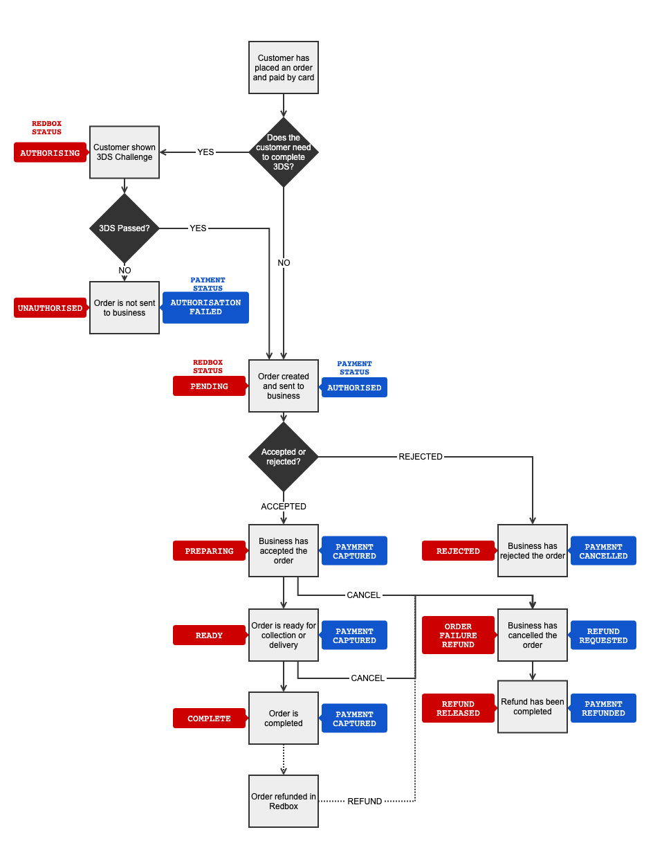
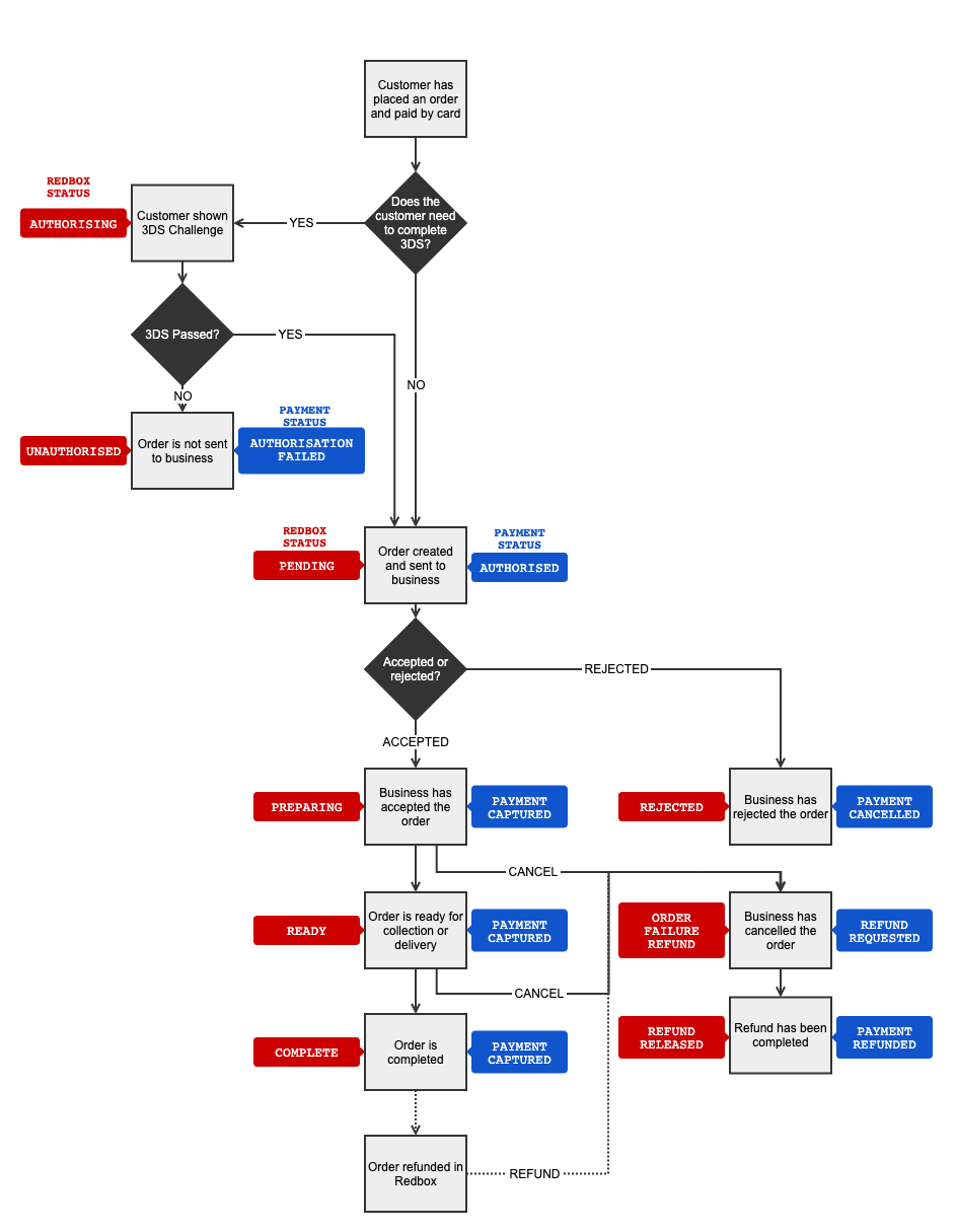
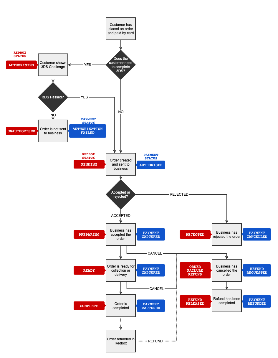
Payment Processing and Order Status Flow
When a card order is placed with an outlet, we create an authorised but un-captured charge against the customer's card. This is done to ensure the card is valid and has sufficient funds before we send the order to the business. The order will show as PENDING in the order view in Redbox Management until the outlet accepts or rejects the order.
If the customer needs to complete 3D Secure before their payment is processed the order will show as AUTHORISING
If the customer fails 3D Secure the order will show as UNAUTHORISED (This order will not be sent to the business)
If the order is accepted we capture the charge through Stripe and the order status changes to PREPARING.
If the order is rejected then we return the un-captured charge to the customer's card and the order status is changed to REJECTED.
If the order is CANCELLED after it is accepted, but before it is completed, the customer is automatically refunded in full (for card orders only).
Orders can be refunded in Redbox after the order is completed by marketplace owners and partners, this follows the same process as a cancelled order.

